发布日期:2021/3/9 14:15:21 访问次数:3610
数据科学与大数据技术专业介绍

月薪过万的数据科学与大数据技术专业你了解吗?
什么是数据科学与大数据技术专业?
近年来,大数据受到我国政府的高度重视和大力支持。为了满足社会对大数据人才的需求,《教育部高等教育司关于2016年度普通高等学校本科专业设置工作有关问题的说明》中增加了数据科学与大数据技术专业(专业代码:080910T)。
作为“朝阳行业”,数据科学与大数据技术专业在未来多年内仍将是就业形势看好的专业。调查显示,数据科学与大数据技术专业就业率及就业工资水平均居高校各专业前列。这主要源自于行业的快速发展和政府经济结构调整而对软件人才的迫切需求,据估计,我国目前存在着大量的大数据人才缺口,而对软件人才的需求也以每年20%的速度递增。
为什么要到河外学数据科学与大数据技术专业呢?
河外外籍大咖来引路
河北外国语学院是一所国际化应用型大学,为了增强学生的竞争力,河北外国语学院加大引进外籍力量,实现院士和专业大咖引路的培养模式,目前河外计算机学院现有专任教师48名。其中,外籍院士1名,教授6人,副教授(含高级工程师)17人,博士7人。具有副高级及以上专业技术职务的教师共计23人,具有硕士研究生以上学历的教师25人,“双师双能”型教师13人。
“1+2”模式教学满足你高薪就职梦
数据科学与大数据技术专业采用“专业+英语+小语种”模式学习,满足你高薪就职梦!软件行业各分支的人才需求雄踞了全行业人才需求的前八位,人才缺口逐年上升,就业前景非常好。

数据科学与大数据技术专业学什么?
本专业主要学习常用数据挖掘编程语言(Python)、数据库应用技术、Java 程序设计、 Linux 操作系统、Hadoop 大数据存储与运算、Spark 大数据快速运算等,数据可视化,数据挖掘技术等,具备大数据开发与数据挖掘的实际工作能力,具有创新意 识及进一步发展专业技能的良好基础。
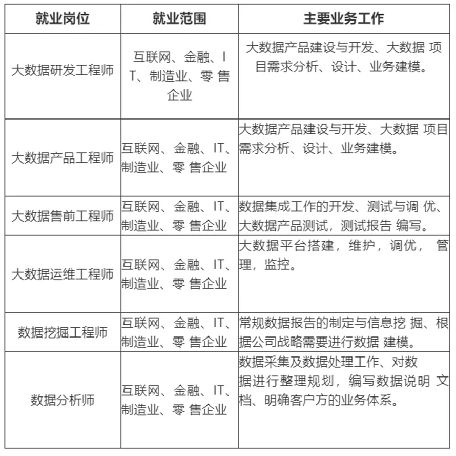
数据科学与大数据技术毕业出路哪里找,BAT随你挑!
在日新月异的移动互联网时代,企业对于IT人才的需求不断增长。特别是数据科学与大数据技术师的需求越来越大,数据科学与大数据技术专业的就业岗位有哪些呢?
2021年河北外国语学院计算机学院专、本科招生计划(专科专业均有单招批次)
欢迎报考河北外国语学院数据科学与大数据技术专业!
来源:计算机学院
上一信息:给17万河北单招考生的干货!必看!
下一信息:河外的女神们,愿你芳华自在,笑靥如花!